西安98个小区都要改名?不要慌!还没确定
西安98个小区都要改名?不要慌!还没确定
最近微博上有一条热搜
西安要求部分小区改名

小区改了名 那还是我知道的那个小区吗?
以后出门都不敢随便找了
说不定就是错的了
这也引起了不少小伙伴的讨论
好好的小区为啥现在要改名
都叫了这么长时间了

要注意啦!
现在只是公示阶段并不是最后的
之所以改名是因为
西安市民政局、西安市自然资源和规划局
印发《西安市建筑物命名管理办法》
自2019年7月1日起施行,有效期五年

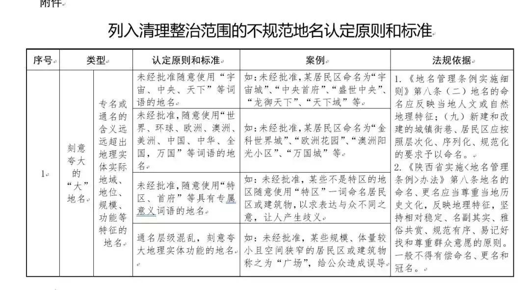
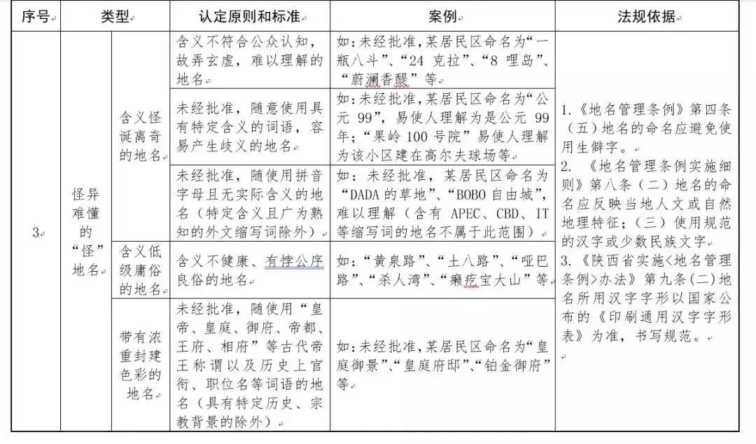
《办法》指出,建筑物名称应由专名和通名两部分组成,专名在前,通名在后。不得使用怪诞、虚夸、含义不明的词语命名,杜绝“大、洋、怪、重”等不规范地名,避免使用生僻字、多音字。并提倡使用具有历史文化价值及与我市历史文化风貌协调一致的名称,为我市建设具有历史文化特色的国际化大都市服务。
各界君看着有点着急
回家都得先看看自己的小区名字改了没有
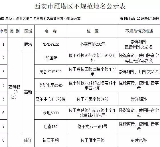
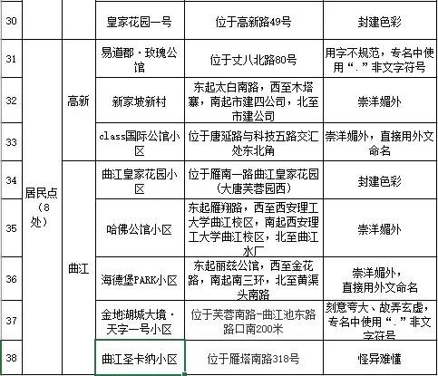
现在的名单已经从151处不规范地名缩减到了98个
快来看有没有你关注的吧!












这些只是部分区第一轮公示名单
之后也会根据公示结果进行调整
大家可以继续关注哦!
不少小伙伴对这个的提出感到很疑惑
到底有没有什么标准呢!
来了来了
认定原则




这名字要改 咱也没得办法
那么它会不会影响到我们的生活呢?

相关问题解答

1.小区改名以后房产登记信息要改吗?
对没有登记居民小区名称的房产证,这次清理整治不规范地名不会有任何影响。
对已经登记居民小区名称的房产证,如果不进行房产交易就不会有影响,如果要进行房产交易,民政部门会开具相关证明
2.小区改名后,身份证、户口簿上的信息需要更改吗?
不规范地名更名后,现用身份证不影响群众出行、使用。
3.西安市清理不规范地名的程序是什么?
首先会进行区县公示,区县公示完成后,根据群众意见上报民政局,民政局根据公示情况再做判断,然后进行市级公示,并将公示名单上报省民政厅。
小伙伴们的疑惑是不是消除了一点点
其实吧 不只是西安 全国各地都在
清理不规范建筑物名
↓↓↓↓↓



最后还是要提醒小伙伴们不要急
现在是区县公示阶段
后期会结合大家的意见进行最后公示的

来源:西安本地宝