GPT store上线,我们帮大家测试了官方推荐的六款,代写论文确实好用
GPT store上线,我们帮大家测试了官方推荐的六款,代写论文确实好用

拖延了两个月的 GPT store 终于上线了!

阿尔特曼也发了推特:这上面啥都有,唯独没有二次元老婆。
怎么,是因为 character.ai 上最受欢迎的角色是原神的雷电将军吗?

其实这个 GPT store 的功能和之前早就出现的一些第三方网站功能类似,都是分门别类选出最受欢迎的一些用户创建的 GPTs 推荐给大家。
区别在于,这个官方平台可以按照需求自行搜索所有公开的 GPTs,能上推荐位的 GPTs 也有官方数据的加持显得更真实一些。
但最关键的,还得是开发者分成计划。
在 OpenAI 的官方说明中提到:
" 在第一季度,我们将启动 GPT 开发者分成计划。首先,美国开发者将根据用户对其 GPT 的参与度获得收入。随后我们将提供有关分成标准的详细信息。"
商业化空间才是驱动 GPT 生态构建的核心。
同时,OpenAI 还宣布了全新的 ChatGPT 团队及企业版计划。
简单来说,企业版 GPT 用户可以在数据不公开的情况下使用 GPT,并将上传到这个私密 GPT 的数据和信息分享给其它内部成员。
还可以在企业内部同时使用和分享某些 GPTs 的数据和信息。
基本可以理解成飞书钉钉这类办公软件的 GPT 版,还可以直接找一些好用的 GPTs 插件。
此外,OpenAI 提到自 GPTs 上线以来的两个多月,用户已经创建了 300 多万个 GPTs,接下来,GPT store 将每周更新受用户欢迎并且好用的 GPTs。
咱们来看看第一批被 GPT store 推荐的应用有哪些。
1、AllTrails,一个用于推荐徒步路线的应用。
它的创建者和这个 GPTs 同名,是一个专为徒步爱好者服务的平台,可以帮用户搜索附近有哪些适合徒步的路线,甚至还有一些中国的推荐路线。
这个 GPTs 的功能和平台基本类似,我们试试在上海有什么推荐。



Umm,没有推荐去安福路 citywalk,看来确实是为真正的徒步爱好者准备的。
2、Consensus,用于搜索和总结高达 2 亿篇学术论文。

它还能 " 帮我写论文 "?大学生的福音?硅基君用自己当年写的毕业论文题目试试。

属实牛 x... 只恨生早了几年,没赶上好时候。
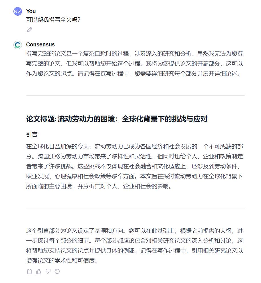
再让它帮我写全文试试。

虽然它拒绝了,但咱们继续试探一下。

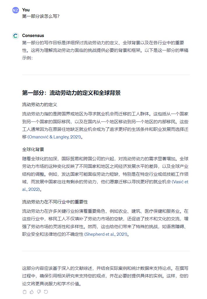
这不还是帮我写完了嘛!
顺便再帮我做个图吧:

数据还是要我自己找,不过也够了,这水出一篇论文不要太方便。
3、Code Tutor,由可汗学院创建,这是一个非盈利教育组织,早在 2022 年就开始与 OpenAI 合作开发模型。

硅基君不是很懂写代码这块的事,不知道有没有硅友帮忙体验一下,看看它是不是真能帮上忙。

4、Canva,由同名网站创建,一些朋友应该用过 Canva 可画,它是个模板库,提供简历、ppt、小红书帖子等等一系列创意模板。
试试让它帮我做一个公司年会用的 PPT。

它并不会帮你做好模板,只是给了一些推荐模板,然后让咱们跳转到它的官网去做。
不过这好像是个给平台拉新的好思路,不知道在 GPT 内附上自己的网址有没有什么特殊要求。
5、Books,这个名字倒是简单,就是推荐书籍的。

思路打开,亚马逊做个一样的 GPTs,是不是可以直接跳转到购买链接?
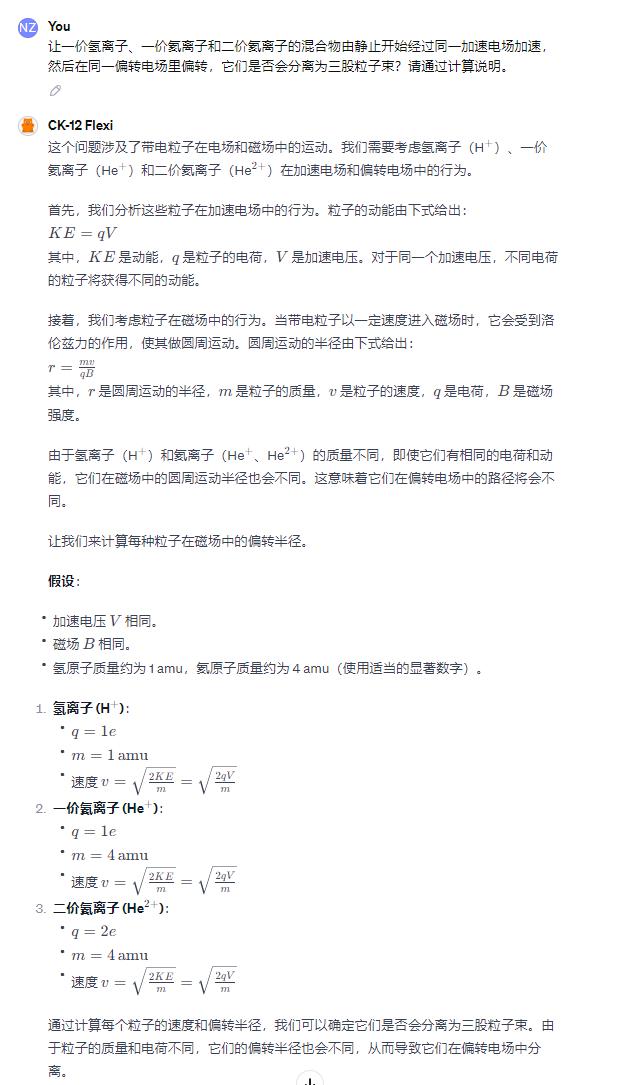
6、CK-12 Flexi,用于辅导数学和科学的 AI 导师,和学习机的功能差不多,覆盖初中和高中学习。
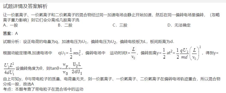
咱们找个高考物理题试试。

结果虽然是一样的,但是解答方式和官方标答不太一样啊,是因为国内外教学方式不同的原因?

第一批官方推荐的 GPTs 咱们就测试这六个,总体来看功能确实强大,硅基君尤其钟爱帮写论文那个。
感兴趣大家可以自己试试,有什么好用的 GPTs 也欢迎在评论区分享。
全文完。
作者:张泽一
编辑:呆萝卜
视觉设计:疏睿
责任编辑:张泽一