兔宝宝宜家高居中国家居十大质量黑榜?我信你个鬼
兔宝宝宜家高居中国家居十大质量黑榜?我信你个鬼
先说一下,以下内容不是什么收了钱给兔宝宝洗地,我和它没有任何利益相关,这些年以来知乎和在行等平台有很多网友咨询过我板材的选择问题,大家也都知道兔宝宝一直都还不是我首推的板材对吧。
一、兔宝宝板材的耐香烟灼烧真的不合格吗?
这个新闻刚出来各大自媒体上就一堆人在那拿烟头烧板子,我真是看的想笑,你烧那玩意干啥,你好歹先研究一下国标再说不行吗?
其实这个问题的专业部分在我的朋友@Wood Roy——人造板研发及生产领域真正的一线大佬,优优新材董事和研发总监刘总在知乎相关问题的回答中已经写的很明白了,大家有兴趣详细了解的话可以去看下原文,简单来说就是这个耐香烟灼烧是否应该算是不合格,是值得商榷的。
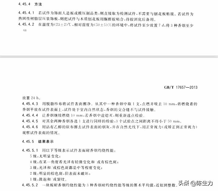
依据国标 GB/T 17657-2013 《人造板及饰面人造板理化性能试验方法》,表面耐香烟灼烧性能分为五个等级,文中并没有说到他检测出来是哪一级只说了不合格。

(GB/T 17657-2013 《人造板及饰面人造板理化性能试验方法》中关于表面耐香烟灼烧的测试方法与指标)
那么我们按照文中涉及板材所对应的产品标准 GB/T 34722-2017《浸渍胶膜纸饰面胶合板和细木工板》来看,这个国标的老版本中规定表面耐香烟灼烧指标需“达到4级以上”,那么所谓不合格指的应该是兔宝宝本次的板材抽查没有达到这个四级以上,然而GB/T 34722-2017《浸渍胶膜纸饰面胶合板和细木工板》在今年7月11号已经修订改版并正式发布实施了,新修版标准中已经删掉了对这项指标需要四级以上的明确规定,改成了“供需双方协商确定”。那么这个榜单的制造者和相关的检测机构对当前标准情况是不知道呢还是真不知道呢还是有意不知道呢?

(GB/T 34722-2017《浸渍胶膜纸饰面胶合板和细木工板》新修版中取消了对本项的强制限定)
就算是咱不管新修订标准这里就按修订前老标准去测它的确是超标了,那么在人造板各项理化指标中,除非是用于特定场合,我个人觉得,也有太多指标都比这玩意重要的多了,到底有多少时候咱们需要把烟头放置在板材上面让它燃烧掉10毫米之后再肉眼观察比对“4级:在某角度看光泽有轻微变化和/或有棕斑:。5级:无明显变化”,家里真就这么差一个烟灰缸吗?这也许就是新国标中将此项不再作统一的强制限定而是调整为由供需双方协商确定的原因吧。在我看来板材其他各项理化指标什么横向静曲强度胶合强度表面胶合强度甲醛释放量哪怕是表面耐划痕都比这条更要紧的多了,那如果其他都没问题就这个有点问题我觉得用在室内家具上其实也够够的了,比起那些连物理力学强度或甲醛强制限量都达不到的板子还是要好太多。
新闻链接后面还说到宜家家居也上了黑榜,不合格项目是警示标识不合格,看来产品理化指标还是达标的。咨询过我的那么多网友应该也知道宜家也从来不是我优先建议推荐的家具,但是有一说一它家的材料达标一般还是没问题的,材质说明也算是同类板式家具中相对最老实和准确的,比那什么我不想提名字的某大牌还是要好多了。当然这个警示标识不合格确实是不应该,这个涉及产品缺陷问题。举例来说,五斗柜必须有书面警示要固定在墙体上防止翻倒压伤小孩、钢化玻璃台面必须标注允许直接接触物品的温度以及提示固有自爆几率等等,这些标识看起来是小事情,其实非常重要。具体这个黑榜里边到底是啥内容没有具体描述暂时不得而知。
其他品牌不了解不敢妄言,但说句公道话,真要科学测试严格评价的话,黑榜前十我总觉得还不容易轮到兔宝宝和宜家,这种榜单现在确实挺多的,公信力到底如何,可能有待时间的检验。
二、这些榜单的可信度到底有多少?
我记得十多年以前读大学的时候,期间有一个叫做什么生产力促进协会的组织来学校招学生做兼职勤工俭学,我去听了两次宣讲,他们说自己是非营利性组织,那时候没什么见识听到这种组织立刻肃然就起了敬。他们主要的业务(好像也不叫业务,具体咋说的记不清了,反正一听就挺公益和高尚纯洁的样子)是给一些企业进行评价并授牌,与媒体合作进行相关的宣传。我差点就去了后来有别的事儿耽搁没去成。听去过的同学回来讲,做的牌子和证书都挺好看的,不过对企业的考察评价具体是怎么弄的好像他们都看不太懂,反正钱收的不少,不过那时候基本还是以表扬为主,给了考察认证费用之后发证授牌,不给的不发就是。这么多年过去了,不知道是不是还有很多专门干这种事儿的呢,想必考察认证的程序更为细致了吧,某些家大业大然而连区区考察认证费用都不愿意付出的抠门企业,是不是也要进行适当的制裁和震慑呢?这我就不是很清楚了。

家居建材领域我个人觉得,发布什么榜单的最好有专业背景好一点,不然判定标准、测试方法以及结果有时候容易让业内人士血压急剧升高,同时最好还要有些政府背景,相比各路资本我还是更相信人民政府一点。比如林产工业协会每年在中国人造板产业报告中也会发布大量抽检不合格的企业名单和检测项目,还有不少省市的质监局等管理部门也会不定期发布产品抽检结果,这些我觉得是有一定参考价值的。其他什么平面媒体、电视台、自媒体或者别的什么奇怪的组织弄出来的榜单,我个人觉得,好像还有必要自己再分析一下可能会比较好一点。

三、一点题外话
几年前我看到某省电视台发布过一个所谓揭露某除醛剂效果的节目,当时节目组找了两款除醛剂同时处理两组人造板,完了测一段时间之后的甲醛释放量,一组用干燥器法,一组用穿孔萃取法,最后给出结论:后一组用的产品,不行!第一组:好!
这TM我还能说什么。
你说这些人不懂嘛,他都是专业机构,专业实验室,都会用干燥器和穿孔萃取仪了他怎么可能不懂。
你说他懂嘛,他为啥会这样设置实验呢?
这个暑假我给上初中的妹妹补习物理课,八年级物理课本上都明确写着:做实验验证某现象首先要控制变量。
这玩意不应该是初中生都知道的最基本的常识吗?
所以,问题到底出在哪里了呢?
