美罗国际遭维权者投诉:暴富与传销阴霾下的“生意经”
美罗国际遭维权者投诉:暴富与传销阴霾下的“生意经”
大量的网友举报,他们纷纷投诉吉林省美罗国际生物科技股份有限公司(简称:美罗国际)涉嫌非法诈骗他人巨额财产以及鼓吹原始股上市暴富梦想造成诸多会员血本无归。
据公开资料显示,美国国际公司成立于2000年,注册资本8000万元。2013年,美罗国际获得了国家颁发的直销牌照,当年市场业绩就做到了6亿的销售额,此后业绩一路长虹,到2016年美罗国际业绩猛增到2.83亿美元。然而如此一家直销企业却干起了涉嫌传销以及兜售原始股、虚假宣传等生意。
涉嫌传销的市场计划
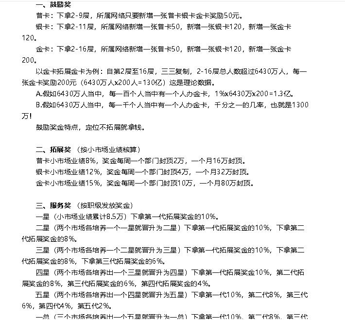
据投诉人反映,美罗国际一次性累计消费产品6800元成为普卡会员;一次性累计消费产品16800元成为银卡会员;一次性累计消费产品29800元成为金卡会员。
奖金计划特点:终身一次性投资,终身做三个部门,业绩永远累计,业绩永不归零,职级只升不降,定位不拓展就拿钱,单部门拿大钱,周结周算,重复套拿,下拿网络无限代,终身世袭。

根据《禁止传销条例》第七条规定下列行为,属于传销行为:(一)组织者或者经营者通过发展人员,要求被发展人员发展其他人员加入,对发展的人员以其直接或者间接滚动发展的人员数量为依据计算和给付报酬(包括物质奖励和其他经济利益,下同),牟取非法利益的;(二)组织者或者经营者通过发展人员,要求被发展人员交纳费用或者以认购商品等方式变相交纳费用,取得加入或者发展其他人员加入的资格,牟取非法利益的;(三)组织者或者经营者通过发展人员,要求被发展人员发展其他人员加入,形成上下线关系,并以下线的销售业绩为依据计算和给付上线报酬,牟取非法利益的。显然,美罗国际的奖金制度与《禁止传销条例》相吻合。
“抱大腿”虚假宣传遭“打脸”
据投诉人反映,美罗国际主打真菌多糖产品夸大功效,宣传可以治愈100多种癌症,艾滋病,高血压,血栓慢性疾病,解决无数医生无法解决的问题,吹嘘真菌多糖产品的神奇功效,未来无可限量,并强调真菌多糖可以修复细胞,越吃越多健康,越吃越年轻,越吃越长寿,比吃饭还安全。然而早在2025年12月11日,广东省食品药品监督管理局就发布公告称,发现省内多家吉林省美罗国际生物科技集团股份有限公司授权店在销售美罗牌立鑫胶囊等10个保健食品的过程中存在严重的虚假宣传行为。依据有关法律法规,决定对美罗国际的10个保健食品在广东省范围内实施暂停销售。 除了虚假宣传,美罗国际还通过“抱大腿”提升自己的知名度和可信度。2016年12月5日,美罗国际与中国科学院中医药研究所签约成立“真菌多糖抗肿瘤中医药联合开发实验室”,中科院新药研究中心副主任、研究员、博士杨伟鹏在美罗的万人会议上做了讲话,宣称美罗的灵芝冲剂对癌症的抑瘤率达60-70%,美罗国际在大会上及各媒体还宣称中医药研究所就是诺贝尔获奖者屠呦呦所在研究所。 然而很快,美罗国际就被打脸。2025年12月16日,中国中医科学院中药研究所发布声明,称在2025年1月,美罗国际邀请研究所杨伟鹏博士参加他们公司的内部会议,介绍一下双方合作的具体进展。但是,美罗国际公司后来未经研究所和杨伟鹏博士本人同意,就把在会议上的讲话内容剪辑编辑后在包括腾讯视频、各种直销网站等网络上登出,剪辑编辑后的多数视频内容涉及产品内容的夸大宣传,其中还经常把屠呦呦研究员获诺奖与公司产品宣传放在一起,误导消费者,已经造成非常恶劣的社会影响。研究所表示,屠呦呦老师从未参与过美罗国际产品的任何研究,而且和美罗国际也没有任何业务上的来往。最后要求美罗国际公司必须立即停止侵权,消除影响,恢复我研究所的名义,撤销所有涉及到我研究所、屠呦呦老师、杨伟鹏博士的任何宣传资料,并在美罗国际公司官方网站刊登本声明。
兜售原始股
据悉,美罗国际的业务主要分为三块,麦乐商城、美罗汇健康药房和美罗灵芝健康屋。也就是他们说的“三网联动”模式,三网”指的是“天、地、人”网,进每个网就要单独交一笔费用。
麦乐商城要求缴纳500元、2800元、6800元、19800元等费用取得不同会员资格,并组成层级为V1至V5五个级别,直接或间接发展下线均可获取相应提成,鼓吹全球分红,变相跟进多梯次让会员贷款卖房,很多会员负债几十上百万元! 美罗汇健康药房更是鼓吹上市市值几十倍~几百倍!引诱会员疯狂投资,投资人到现在连一张确权的法律文书都没有,很多人已为此倾家荡产。 美罗灵芝健康屋鼓吹在美国纳斯达克上市,引诱会员不惜代价抢占一个…二个…三个…五个…等等健康屋。每个健康屋集团规定是十万元到三十万元不等……

据湖北经视报道,凌女士在2016年经人介绍参加了美罗国际的产品推介会,对方称公司旗下产品可以治疗癌症、风湿、尿毒症等一百多种慢性病,经不起诱惑和介绍人的鼓动,凌女士花了三万办了张会员卡。见凌女士愿意花钱,又多次游说凌女士到大连参加招商会,会上公司声称2025年上市,原始股股权所有人将获得数倍的收益,加上门槛费和购买原始股凌女士前后共花费五十多万元;不过对于这些款项公司并没有给大家开收据,钱也是打入指定的私人账户,也没有签任何书面文件。每次交完钱后,她们会收到公司寄来的保健品,大家也都期待着公司上市。然而直到2025年底公司依然没有上市的消息。

如果要上市的话,对公司的财务以及相关的法律事务,以及通过第三方的证券公司来进行发行原始股,以上市以及原始股为诱饵向不特定人群募集资金的话,可能涉及非法募集资金。相关的法律工作者说。 去年一月份,荆门部分受害者去了美罗国际湖北分公司讨要说法,期间发生了冲突并有人受伤,还被迫写下承诺书,承诺以后再不参加维权,投资美罗纯属自愿,与任何人无关。
。