一张图理清《红楼梦》贾府人物关系
一张图理清《红楼梦》贾府人物关系
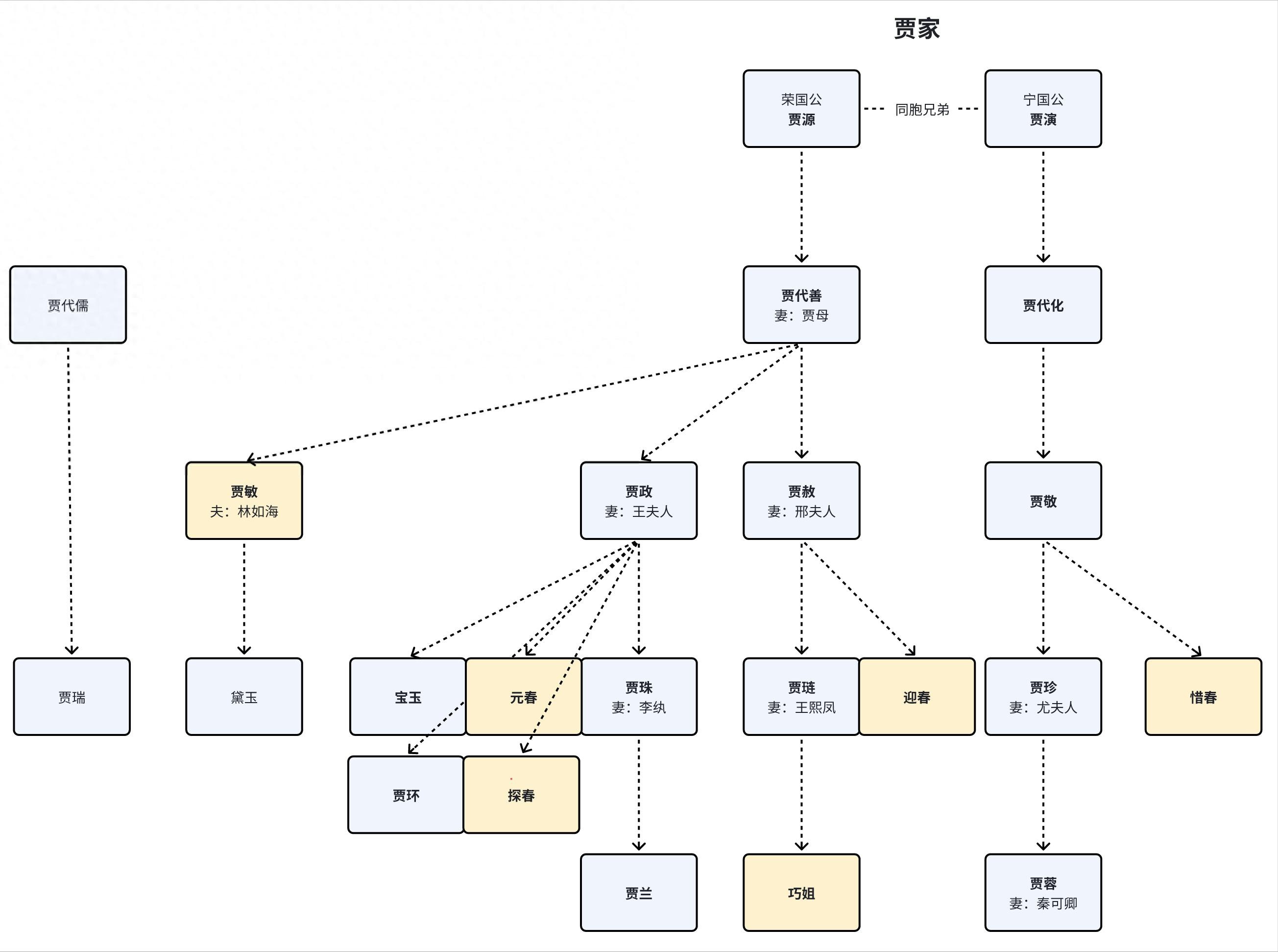
红楼梦中人物甚多,不胜枚举,其中又以贾家为首。
贾府总共历经了五代,人口繁多。贾母福寿绵长,七八十岁高龄,属于贾家二代,也是目前辈分最高的。可以看到府中众人以贾母为尊。
最小辈的乃是第五代,目前第五代只有三人,即贾兰、贾蓉、巧姐,他们作为贾家末代之孙,见证了贾家由盛转衰的过程。
而中间两代,聚集了全书主要人物,第三代的贾政、贾赦,到第四代的宝玉、黛玉等。全书的情节都是围绕他们展开。
故拟了一图,帮助理清贾府人物关系。

按照辈分来依次排序如下,
先祖:宁国公、荣国公
代字辈:贾代化、贾代善、贾代儒,贾代善的夫人就是贾母,也是贾府现存辈分最高的人。
攵旁辈:贾敬、贾赦、贾政、贾敏
玉旁、春字辈:贾珍、贾琏、宝玉等
最后就是草头辈:贾蓉、贾兰、贾蔷等


这样一拟,你清楚了吗?