2025春七年级名著《钢铁是怎样炼成的》历年各省都在考的28道题
2025春七年级名著《钢铁是怎样炼成的》历年各省都在考的28道题
2025春七年级名著《钢铁是怎样炼成的》历年各省都在考的28道题
七年级下册必读名著《钢铁是怎样炼成的》这部由苏联作家尼古拉·奥斯特洛夫斯基所著的长篇小说,自问世以来,便以其深刻的思想内涵、生动的人物形象和跌宕起伏的故事情节,吸引了无数读者的目光,更成为了七年级学生必读的名著之一。
近年来,各省的中考语文试题中,《钢铁是怎样炼成的》的身影频频出现,成为了考察学生文学素养和阅读理解能力的重要篇目。为了帮助广大七年级学生更好地掌握这部名著,我们精心整理了历年各省都在考的28道经典题目,涵盖了小说的主要情节、人物形象、主题思想等多个方面。
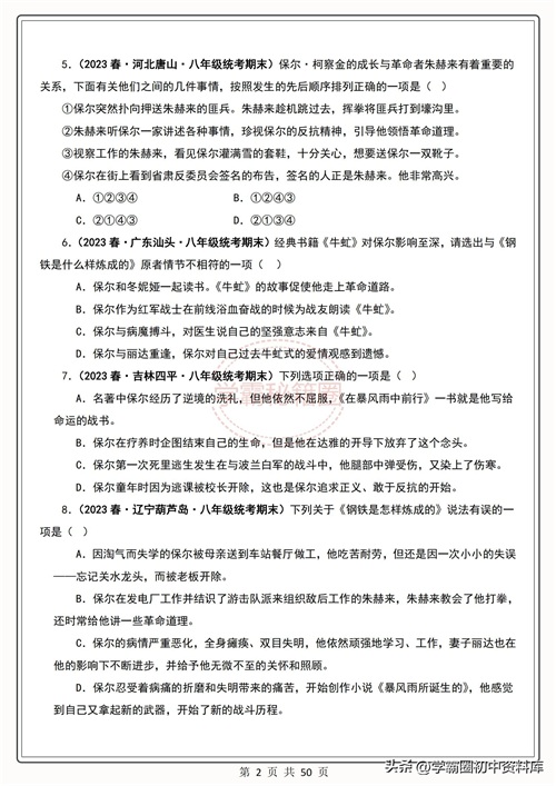
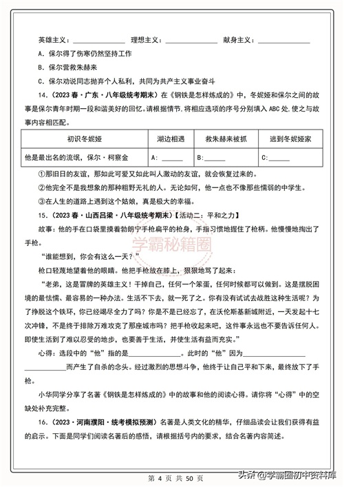
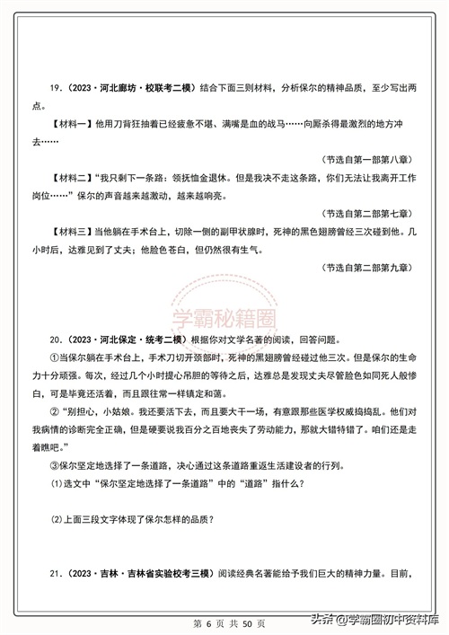
这些题目不仅考察了学生对小说内容的熟悉程度,更引导学生深入思考小说的深层含义和价值。例如,通过分析保尔·柯察金的成长历程,学生可以深刻理解到一个人只有在革命的艰难困苦中战胜敌人也战胜自己,才能成长为钢铁战士;通过探讨小说的主题思想,学生可以领悟到生命的意义在于为人类的解放而斗争,从而激发自己的奋斗精神和爱国情怀。
此外,这些题目还注重培养学生的阅读理解能力、分析能力和批判性思维能力。学生在解答问题的过程中,需要仔细阅读小说原文,深入理解文本内容,同时还需要结合自己的思考和判断,给出准确而深刻的答案。
相信通过这28道题目的练习和解析,广大七年级学生将能够更加全面地掌握《钢铁是怎样炼成的》这部名著,提升自己的文学素养和综合能力。让我们一起走进这部经典之作,感受保尔·柯察金的坚韧与刚强,汲取成长的力量和智慧!









评论区扣“好资料”,进主页查阅全部