你看懂了吗?用DeepSeek来分析春晚上刘谦的魔术就“真相大白”了!
你看懂了吗?用DeepSeek来分析春晚上刘谦的魔术就“真相大白”了!
在刚刚结束的蛇年央视春晚上,魔术师刘谦给观众带来了耳目一新的表演。当大家不约而同拿起杯子准备干杯时,难免都会好奇为何最终结果都会如此一致。南方+记者就此问题,请教了最近火爆的人工智能大模型DeepSeek,看看DeepSeek能给我们什么样的答案。

如图
在这次“请教”中,南方+记者使用了DeepSeek的两种对话模式来解析刘谦的魔术表演:
首先是不开启DeepSeek深度思考模式的对话:

如图

如图

如图

如图
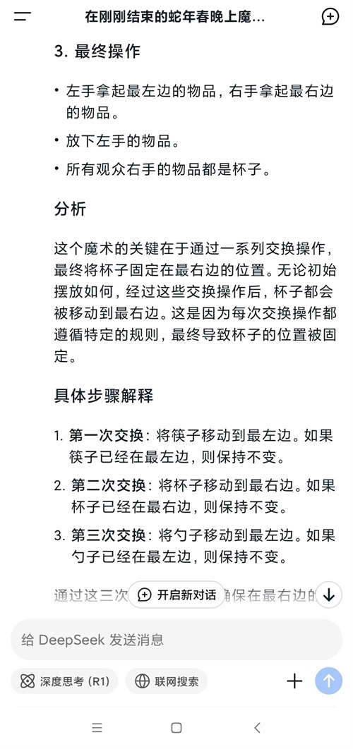
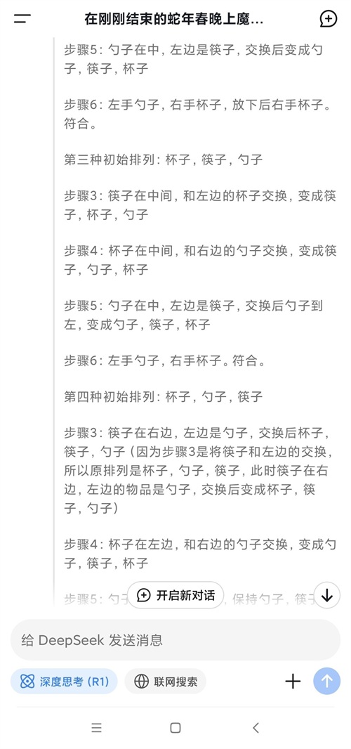
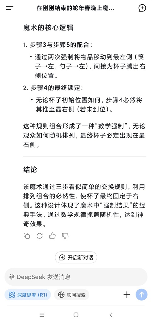
我们再来看看开启DeepSeek的深度思考模式后的分析结果:

如图

如图

如图

如图

如图

如图

如图

如图

如图

如图
从DeepSeek给出的分析可以看到,在对刘谦的魔术进行分析时,大模型拥有了非常深度的推理和思考,也能够给提问者详细的分析答案,甚至还有一些技巧建议。相信随着技术进一步发展,DeepSeek能够提供的功能将更加丰富和强大。
南方+记者 叶丹
【作者】 叶丹
【来源】 南方报业传媒集团南方+客户端