2025年中国无人零售行业分类、相关政策梳理及产业链
2025年中国无人零售行业分类、相关政策梳理及产业链
无人零售,是一种运用智能技术手段,实现让消费者在购买过程中无需借助营业员、服务员等人力,采用自助购物方式进行购买的零售模式。无人零售主要包括自动售货机、无人商店及无人货架这三大类。

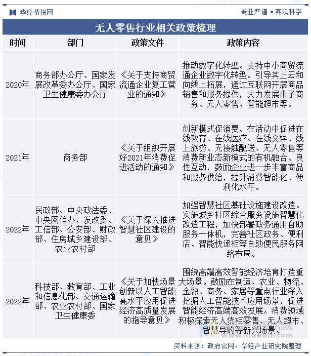
政策方面,相关部门围绕高端高效智能经济培育打造重大场景,在消费领域积极探索无人货柜零售、无人超市、智慧导购等新兴场景,提升消费智慧化、便利化水平,推动数字化转型。

经济层面,2022年我国社会消费品零售总额实现44万亿元,与2021年基本持平,市场销售规模运行稳定,居民基础性消费占比和网上零售额占比较前两年继续抬升。

本文节选自华经产业研究院发布的《2023年中国无人零售行业市场规模、产业链、市场结构及重点企业分析「图」》,如需获取全文内容,可进入华经情报网搜索查看。
从无人零售行业产业链来看,上游与商品、设备供应商有关,并且涉及了移动支付、人工智能、人脸识别等技术;下游则是无人零售的主要应用场所,包括但不限于校园、工厂、办公场所、交通枢纽。

自动售货机作为无人零售行业最早的一种模式,依托其自身强大的生存能力,在无人零售行业中发挥重要作用,在降低劳动力和租赁成本的同时,提高了交易效率。2022年,中国自动售货机行业市场规模为289亿元。

华经产业研究院为助力企业、科研、投资机构等单位了解无人零售行业发展态势及未来趋势,特重磅推出《2025-2031年中国无人零售行业市场竞争格局及投资前景展望报告》,本报告由华经产业研究院研究团队对无人零售行业进行多年跟踪研究,使用桌面研究与定量调查、定性分析相结合的方式,全面解读无人零售行业市场发展现状、上下游产业、竞争格局及重点企业等相关因素;科学运用研究模型,多维度对行业投资风险进行评估后精心研究编制。

报告目录:
第一章2024年无人零售市场发展现状分析
第一节 2024年无人零售市场发展状况分析
一、无人零售业的定义
二、无人零售行业特点分析
三、无人零售市场需求分析
第二节 无人零售业的业态概述
一、零售业态的划分标准
二、无人零售业的基本业态
三、无人零售业态发展规律分析
四、无人零售销售归入零售业态
第三节 无人零售与传统零售对比
一、无人零售与线上零售的对比
二、无人零售与便利店的对比
第四节 无人零售行业发展动态
第二章中国无人零售业态发展技术分析
第一节 无人零售技术支持分析
一、现有无人零售技术支持对比
二、无人零售主要技术分析
(一)无人结算1.0:条码识别
(二)无人零售2.0:RFID标签识别
(三)无人零售3.0:即拿即走,无感结算
(四)无人零售终极目标:购物环节极简化
三、无人零售业态主要技术壁垒分析
第二节 生物识别技术发展分析
一、基于生物识别的用户管理
二、通过行为识别检测购物操作
三、物体识别方案对商品判别
(一)现有结算方式:扫码识别
(二)增长空间巨大:RFID
(三)基于计算机视觉的物体识别
第三节 RFID技术在无人零售应用
一、RFID技术在无人零售应用现状
二、RFID技术在零售业优劣势分析
三、RFID技术在无人零售应用前景
第四节 无人零售业务其他技术分析
一、计算机视觉技术
二、重力传感器技术
三、人工智能技
第三章互联网对无人零售商店的影响分析
第一节 互联网对无人零售商店行业的影响
第二节 互联网+无人零售商店发展模式分析
第四章中国无人零售市场发展状况分析
第一节 无人零售市场发展概况
一、无人零售基本概述
二、无人零售带来的革新
三、无人零售主要业态
(一)自动售货机
(二)无人零售店
四、无人零售店发展优势分析
(一)大幅降低人工成本
(二)有望替代传统便利店
五、无人零售业态驱动因素分析
第二节 中国无人零售业态--自动售货机
一、自动售货机发展现状
二、自动售货机发展规模分析
三、自动售货机成长空间分析
四、饮料巨头积极布局自动售货机
第三节 中国无人零售业态--无人零售店
一、无人零售店行业发展历程
二、中国无人零售业态布局现状
三、部分无人零售便利店业态对比
四、互联网企业积极布局无人零售店
五、中国无人零售企业融资现状分析
第四节 中国无人零售行业存在问题分析
第五章中国无人零售商店需求与消费者偏好分析
第一节 无人零售商店产品目标客户群体分析
一、不同收入水平消费者偏好分析
二、不同年龄的消费者偏好分析
三、不同地区的消费者偏好分析
第二节 无人零售商店产品的品牌市场运营状况分析
第三节 不同客户购买相关的态度及影响分析
一、价格敏感程度
二、品牌的影响
三、购买方便的影响
四、广告的影响程
第六章重点无人零售企业竞争分析
第一节 淘咖啡(阿里巴巴)
一、淘咖啡基本情况
二、淘咖啡购物流程
三、淘咖啡发展规模
四、淘咖啡未来布局分析
第二节 缤果盒子
一、缤果盒子基本情况
二、缤果盒子购物流程
三、缤果盒子发展规模
四、缤果盒子未来布局分析
第三节 Amazon go
一、Amazon go基本情况
二、Amazon go购物流程
三、Amazon go发展规模
四、Amazon go未来布局分析
第四节 便利蜂
一、便利蜂基本情况
二、便利蜂购物流程
三、便利蜂发展规模
四、便利蜂未来布局分析
第五节 X-Store
一、X-Store基本情况
二、X-Store购物流程
三、X-Store发展规模
四、X-Store未来布局分
第七章中国重点城市无人零售商店市场分析
第一节 北京市无人零售商店市场分析
一、北京市无人零售商店行业需求分析
二、北京市无人零售商店发展情况
三、北京市无人零售商店存在的问题与建议
第二节 上海市无人零售商店市场分析
一、上海市无人零售商店行业需求分析
二、上海市无人零售商店发展情况
三、上海市无人零售商店存在的问题与建议
第三节 天津市无人零售商店市场分析
一、天津市无人零售商店行业需求分析
二、天津市无人零售商店发展情况
三、天津市无人零售商店存在的问题与建议
第四节 深圳市无人零售商店市场分析
一、深圳市无人零售商店行业需求分析
二、深圳市无人零售商店发展情况
三、深圳市无人零售商店存在的问题与建议
第五节 重庆市无人零售商店市场分析
一、重庆市无人零售商店行业需求分析
二、重庆市无人零售商店发展情况
三、重庆市无人零售商店存在的问题与建
第八章中国无人零售业态相关受益行业分析
第一节 移动支付
一、移动支付产业链概况
二、电子支付技术发展分析
三、移动支付行业用户规模
四、移动支付行业市场规模
(一)中国移动支付市场规模
(二)主要移动支付机构交易情况
五、第三方移动支付市场份额
第二节 冷链产业链
一、冷链产业链发展现状
二、冷链产业链无人零售市场规模
三、冷链产业链无人零售市场前景
第三节 电子发票
一、电子发票政策演进
二、电子发票市场发展状况
三、电子发票有望借助无人零售普及
第四节 其他受益行业
一、智能客服
二、商品检索
三、室内导航
四、视频监控
五、人体识别
六、二维码领
第九章中国无人零售行业前景及投资可行性分析
第一节 中国无人零售店行业趋势预测
一、无人零售店行业趋势预测
二、无人零售店行业投资机会分析
第二节 中国无人零售业态市场规模预测
一、自动售货机市场规模预测
二、无人零售店市场规模预测
(一)无人零售店用户规模预测
(二)无人零售店市场规模预测
第三节 中国无人零售业进入企业可行性分析
一、互联网企业进入可行性分析
二、饮料企业进入可行性分析
三、零售企业进入可行性分析
四、其他行业企业进入可行性分析
第四节 中国无人零售行业投资可行性分析
一、投资无人零售店成本收益分析
二、无人便利店IT投入预算
三、无人便利店投资规模预测
第五节 中国无人零售行业投资前景分析
一、无人零售进展不及预期
二、无人零售技术成本较高
三、无人零售新技术路线不确
第十章无人零售行业发展趋势与投资规划建议研究
第一节 无人零售市场发展潜力分析
一、市场空间广阔
二、竞争格局变化
三、高科技应用带来新生机
第二节 无人零售行业发展趋势分析
一、品牌格局趋势
二、渠道分布趋势
三、消费趋势分析
第三节 无人零售行业投资前景研究
一、战略综合规划
二、技术开发战略
三、业务组合战略
四、区域战略规划
五、产业战略规划
六、营销品牌战略
七、竞争战略规划
第四节 对我国无人零售品牌的战略思考
一、企业品牌的重要性
二、无人零售实施品牌战略的意义
三、无人零售企业品牌的现状分析
四、我国无人零售企业的品牌战略
五、无人零售品牌战略管理的策
第十一章中国无人零售商店行业投资与趋势分析
第一节 中国无人零售商店行业投资前景分析
一、行业宏观经济风险
二、行业政策变动风险
三、行业市场竞争风险
四、行业其他相关风险
第二节 中国无人零售商店行业投资特性分析
一、行业进入壁垒分析
二、行业盈利因素分析
三、行业营销模式分析
第三节 中国无人零售商店行业投资潜力分析
一、行业投资机会分析
二、行业投资建议
第四节 中国无人零售商店市场趋势分析
一、无人零售商店市场规模预测
二、无人零售商店市场发展预测