@成都人,个人征信可以这样查询…
@成都人,个人征信可以这样查询…
人无信不立,信用无小事,在日常生活中,信用卡使用、贷款申请、企业融资都离不开征信。

那么在成都,个人征信该如何查询?其实除了通过线上查询,线下也可以去网点查看更详细的征信报告。

线上查询

前文中,全能老师已经给大家分享过如何在线上查询个人征信报告。
登陆中国人民银行官网,找到征信中心的个人信用信息服务平台(
https://ipcrs.pbccrc.org.cn/)。

接下来,按照步骤输入密码等就可以查询了。
值得一提的是,通过央行征信中心查询不收取任何费用。

柜台查询
除了线上查询,在成都的小伙伴们还可以带着本人有效身份证原件前往中国人民银行成都分行营业管理部征信服务大厅及所辖支行征信查询柜台办理。

需要注意的是,通过柜台查询,每年都有2次免费机会,超过次数每次收取10元服务费。

自助查询
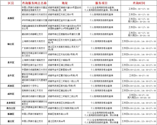
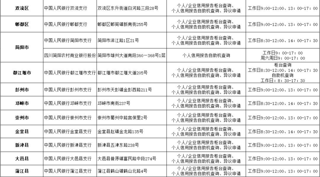
最后是自助查询,全能老师整理了目前成都的个人(企业)信用报告查询服务网点自助机。以下是成都范围内支持自助查询个人征信的网点:


值得注意的是,成都范围内共有4家网点周六周日可以查征信:泸州市商业银行成都分行营业部、建设银行成都岷江支行、浦发银行成都分行营业部、四川简阳农商银行解放支行。
同样的,小伙伴们每年都可以享受2次免费自助查询个人征信的机会。超过2次的,需要到征信查询柜台申请查询,并收取服务费10元/次。

自然人查询本人信用报告时,需要携带本人身份证原件。如果委托他人代理查询个人信用报告,代理人应当提交的资料包括:授权委托公证证明原件(须明确委托授权查询个人信用报告)、委托人身份证原件、代理人身份证原件。
企业查询信用报告时,需要:本机构介绍信、加盖公章的法定代表人书面查询授权书、加盖公章的法定代表人身份证复印件、营业执照原件及复印件、经办人员身份证原件及复印件。
最后,一次逾期,影响深远,请珍惜个人信用。