西安各区县学区划分汇总!快看看你家对口的中小学都有哪些?
西安各区县学区划分汇总!快看看你家对口的中小学都有哪些?
将开始,你口哪所小学吗?
近日,后台有家长咨询中小学学区划分相关资讯,很多家长不知道自己所在地对应的学区划分,今天默默整理了2019年西安各区县(开发区)学区划分(仅供参考),赶紧收藏起来吧~
公办学校的学区是如何划分的?
答:由各区县(开发区)教育部门根据区域内适龄儿童少年人数、学校分布、学校规模、交通状况等因素确定和调整辖区内公办小学和初中就近招生范围和人数,为每所义务教育学校科学划定学区范围,确保义务教育免试就近入学政策全覆盖。每一年的学区划分方案会及时向社会公布。
住在某学校学区内的小区,孩子一定能上这所学校吗?
答:学区划定后,各区县(开发区)教育部门会根据学校招生规模,按照“户籍登记为主、住房登记为辅、就业经营补充”的原则,明确入学登记和新生录取程序,首先安排辖区内户籍与实际居住地一致的适龄儿童少年就近入学,再根据登记入学人数和学校资源分布情况,在辖区统筹安排其他情况


注:以上各学校学区范围是基本描述,若个别区域内入学学生数超过学校容纳量,开发区管理的学校由开发区根据实际情况统筹协调安排,雁塔区管理的学校由雁塔区教育局根据实际情况统筹协调安排。
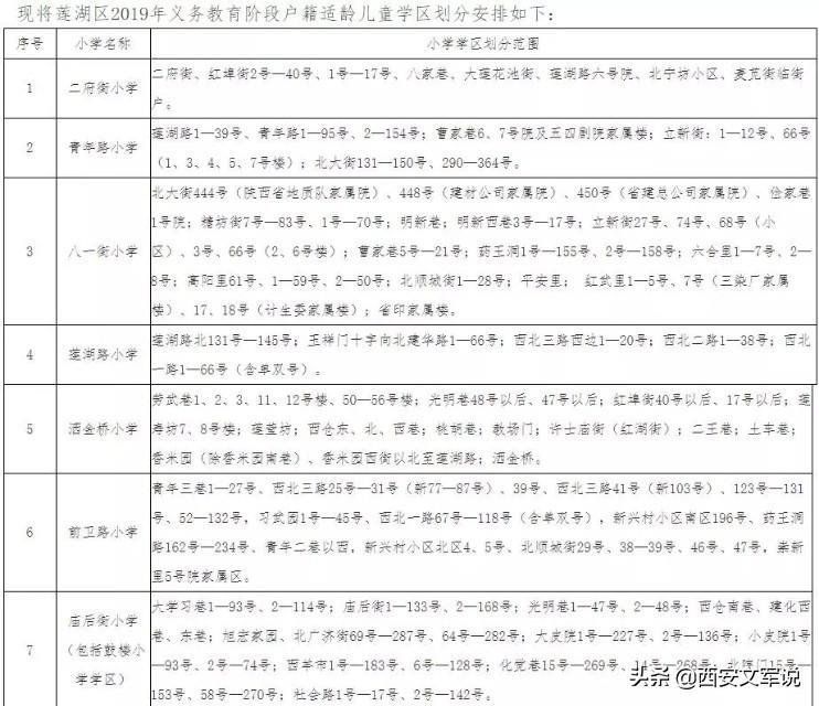
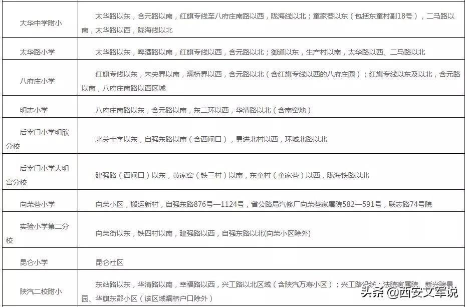
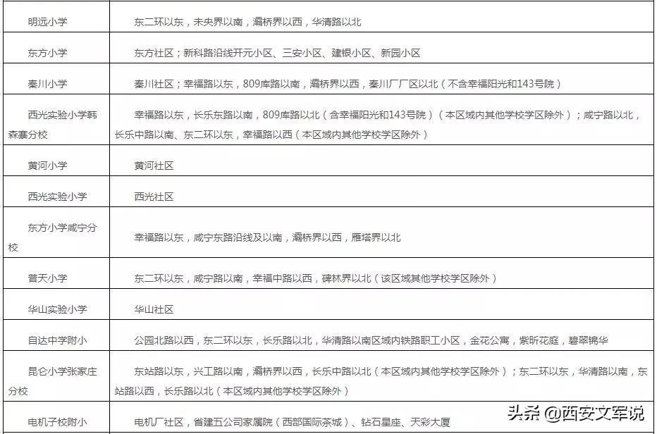
2.莲湖区







初中



新城区
小学




初中

碑林区





高新区




未央区


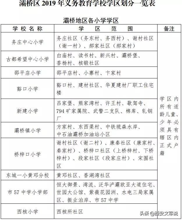
灞桥区








长安区










临潼区


阎良区


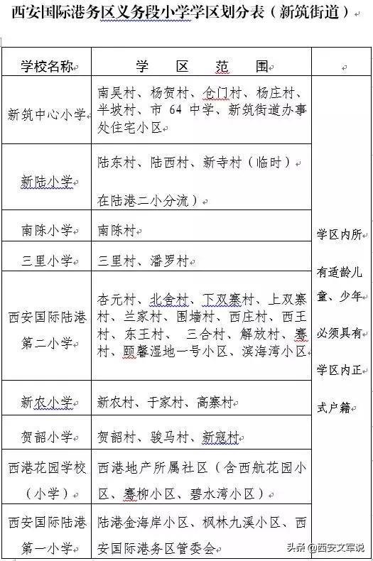
国际港务区



沣东新城




蓝天

















户县





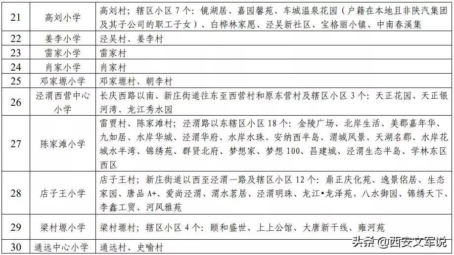
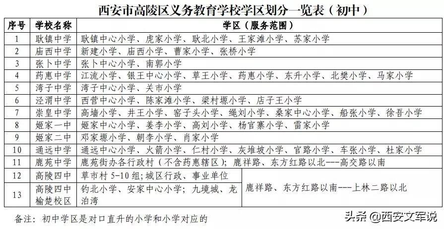
高陵






周至












