一文看懂,外地户口苏州买房指南(最新政策版)
一文看懂,外地户口苏州买房指南(最新政策版)
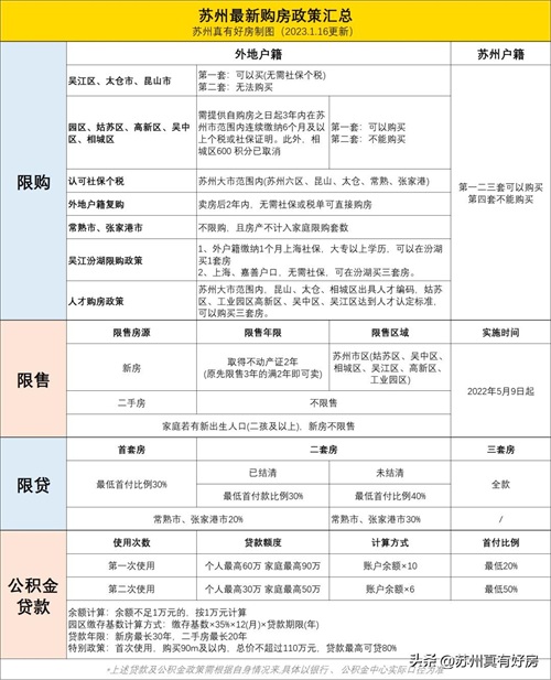
苏州最新购房政策汇总
一图看懂


◎点击查看高清大图
欢迎保存转发
苏州购房政策主要包括限购、限售、限贷以及公积金贷款政策。
01
限购政策

购房条件:
外地户口需提供自购房之日起,3年内在苏州连续6个月及以上纳税或社保证明(2022年5月9日起实施)
外地户口无需社保、个税,可在吴江、太仓、昆山购买1套房。
外地户口卖房后2年内,无需社保或税单可直接购房(2022年4月11日起)
相城区外地人买首套房,600积分政策取消(2022年9月20日起)
吴江汾湖:上海、嘉善户口,无需社保,可在汾湖买3套房;
外地户籍缴纳1个月上海社保,大专以上学历,可在汾湖买1套房
苏州大市范围内,昆山、太仓、相城区出具人才编码以及姑苏区、工业园区、高新区、吴中区、吴江区达到人才认定标准,可以购买3套房(即与本地户籍同等看待)
限购范围:
本市户籍:居民家庭最多可购买3套房
外地户籍:居民家庭最多可购买1套房
限购区域:
限购区域:姑苏区、相城区、工业园区、高新区、吴中区;
吴江、太仓、昆山首套不限购
不限购区域:
常熟、张家港
社保个税缴纳范围:
在苏州大市范围内,包括苏州市区(姑苏区、吴中区、相城区、吴江区、苏州高新区、苏州工业园区)及昆山、太仓、常熟、张家港等四市范围。
02
限售政策

新房:
取得不动产证起2年内不得转让。
限售区域:苏州市区(姑苏区、吴中区、相城区、吴江区、高新区、工业园区)、张家港
不限售区域:昆山、常熟、太仓
家庭若有新出生人口(二孩及以上),新房不限售。
二手房:
自2022年5月9日起,全域取消限售
03
限贷政策

买首套住房:
最低首付款比例不低于30%(常熟、张家港20%)
买第二套住房:
首套房房贷已结清:
最低首付款比例30%;(常熟、张家港20%)
对于有购房贷款记录、但申请贷款购房时实际没有住房的居民家庭;有1套住房、但没有购房贷款记录的居民家庭或相应购房贷款已结清的居民家庭
首套房房贷未结清:
最低首付款比例40%;(常熟、张家港30%)
居民家庭拥有1套住房且相应购房贷款未结清,再次申请商业性个人住房贷款购买普通住房
买第三套住房及以上:
对于买第三套及以上住房的居民家庭,暂停发放商业性个人住房贷款
04
公积金贷款政策

第一次使用公积金贷款:
家庭贷款最高额度90万元,个人贷款最高额度60万元;
首付款最低20%,按借款人个人账户余额的10倍计算可贷额度。
第二次使用公积金贷款:
家庭贷款最高额度50万元,个人贷款最高额度30万元;
首付最低50%,按借款人个人账户余额的6倍计算可贷额度。
你觉得今年还会有利好政策吗?
欢迎留言和我们交流 ~